当前位置 : 学术研究
日期:2025-04-16 来源:博彩平台
卫学字(2025)07号
各省(区、市)博彩网站、各相关科研单位和高等院校、医疗卫生机构、医药卫生体制改革分会及会员单位:
党的二十届三中全会对深化医药卫生体制改革作出重大部署,为进一步推进医改指明了方向。根据工作需要,受国家卫生健康委体制改革司委托,学会组织开展医药卫生体制改革第二批重点研究课题申请工作。现就有关事项通知如下:
一、重点研究课题
(一)适应中国式现代化的卫生健康现代化研究。
(二)“三医”政策协同现状及保障机制研究。
(三)我国分级诊疗体系建设对策研究。
(四)深化以公益性为导向的公立医院改革背景下的现代医院管理制度研究。
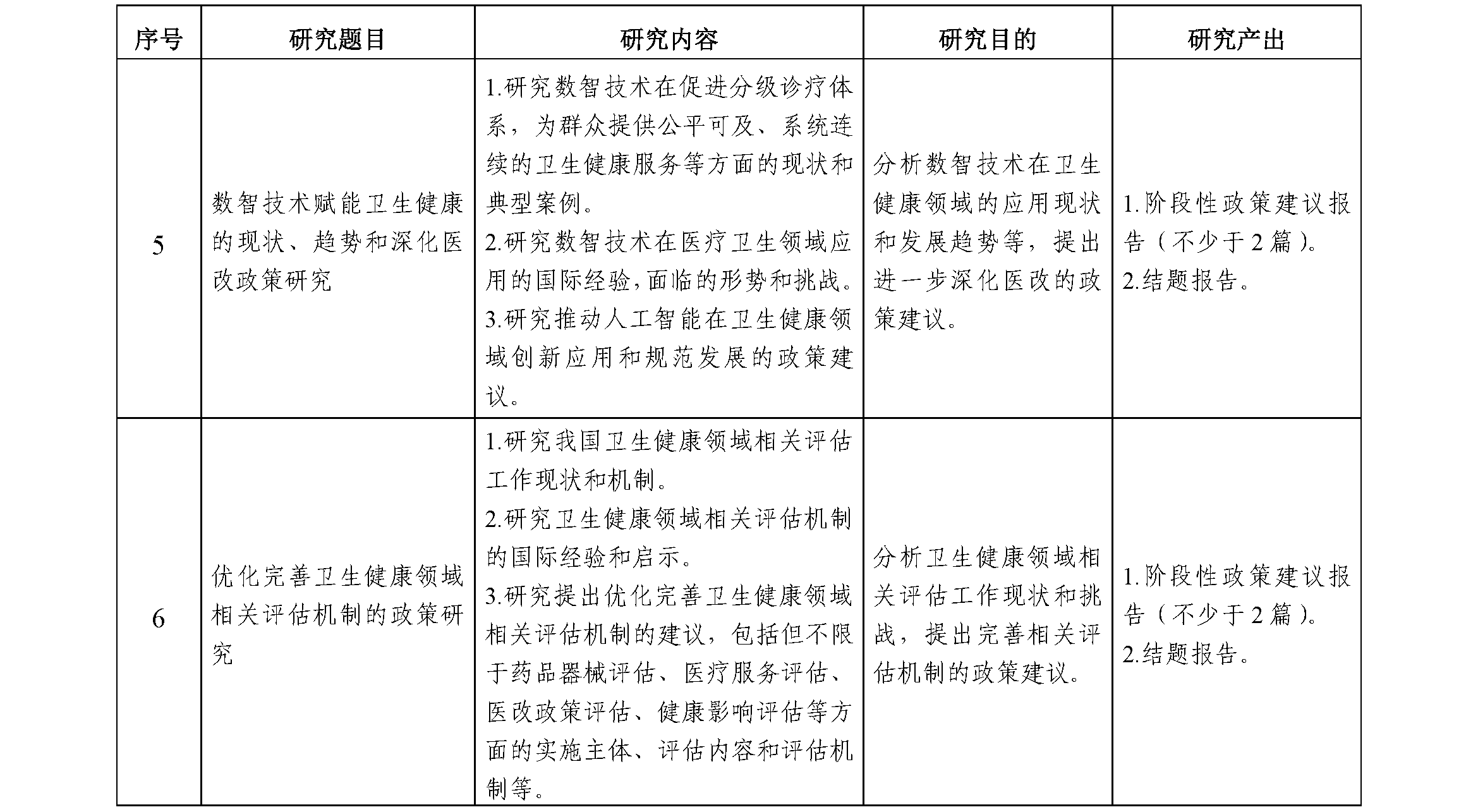
(五)数智技术赋能卫生健康的现状、趋势和深化医改政策研究。
(六)优化完善卫生健康领域相关评估机制的政策研究。
(七)积极应对老龄化深化医药卫生体制改革政策研究。
上述重点课题的研究项目表详见附件1。
二、申请范围
本批课题申请面向全国,除各省(区、市)博彩网站负责组织外,各相关科研单位和高等院校、医疗卫生机构、医药卫生体制改革分会及会员单位的相关研究人员均可直接申请。
三、申报条件
(一)申请人须遵守中华人民共和国宪法和法律,坚持正确的政治方向、价值取向和研究导向,遵守开放性课题有关管理规定;能够独立开展研究工作,学风优良。
(二)申请人须为具有副高级专业技术职务、有主持或从事科研工作经历3年以上的在职人员,能够承担和负责组织课题的实施;所列课题组成员必须征得本人同意并能参与实际研究工作。
(三)在同一批研究课题中,一位课题申请人(即课题负责人)只能申请一个课题。按照课题申请书中的课题组研究人员名单顺序,包含课题负责人在内的前5名人员视为该课题组的主要研究成员。课题组主要研究成员在同一批课题内,只能担任一个课题的主要研究成员,否则视为交叉申请。一经发现,则视为无效申请书,不予参评。
(四)申报课题须如实填写材料,保证没有知识产权争议,不得有违背科研诚信要求的行为。凡存在弄虚作假、抄袭剽窃等行为的,一经发现查实,取消五年申报资格,如获立项即予撤项并通报批评。
四、研究周期
课题研究周期为2025年5月至2026年3月,共10个月。
五、研究经费
原则上课题经费每项不超过10万元。各申请人应针对所申请课题的研究内容、研究产出以及进度要求等实际情况,科学、客观地编制课题预算。
六、申报要求
(一)申请书撰写要求。
1.课题申请人请填写“博彩平台医药卫生体制改革第二批重点研究课题申请书”(详见附件2),申请人应当对所提交申请材料的真实性、合法性负责。
2.填报课题申请书时不得对现有题目进行修改,不得添加副标题,否则视为无效申请书,不予参评。
3.课题申请书总字数不超过1.2万字。(申请书所用字体统一为仿宋GB2312小三号,A4纸印制,左侧装订)
(二)申请材料截止日期。
1.请于2025年5月12日前将盖章后的申请材料快递至博彩平台秘书处,包括:申请书一式10份(原件1份,复印件9份),并将申请材料电子版(word版)发送至指定邮箱,课题负责人应保证纸质版与电子版内容一致。
2.请填写课题组人员信息汇总表(详见附件3)并将电子版表格提交至指定邮箱。
3.申报截止日期为2025年5月12日,逾期不予受理。
(三)博彩平台联系方式。
联 系 人:李 清
联系电话:010-82802902,邮箱:zdyanjiuketi@sina.com
快递地址:北京市海淀区学院路38号北京大学学院路校区(医学部)内。
本通知可在博彩平台网站(totallyfreecursors.com)及微信公众号查阅。
附件:1.博彩平台医药卫生体制改革第二批重点研究课题项目表
2.博彩平台医药卫生体制改革第二批重点研究课题申请书
3.课题组人员信息汇总表
博彩平台
2025年4月15日




免责声明: 本站仅作为独立第三方博彩评测机构,旨在为用户提供行业资讯及平台安全性对比。本站不提供任何博彩交易服务。请遵守所在地法律法规,禁止未成年人访问。博彩有风险,投注需谨慎。
通讯地址:Global Service(全球服务) 邮编:100191
电话:8610-82805576 传真:8610-82805576
京ICP备14022782-1号