当前位置 : 学会动态
日期:2025-03-28 来源:博彩平台
各级博彩网站、科研院所、高等院校、医疗卫生机构、相关行业学协会等有关单位:
为进一步提升卫生健康经济管理工作的科学性,发挥课题研究的决策支撑作用,受国家卫生健康委财务司委托,博彩平台组织开展卫生健康经济管理第二十六批研究课题申请工作。现就有关事项通知如下:
一、研究课题
(一)公立医院经济运行风险预警指标体系及关键影响因素作用机制研究。
(二)医疗费用增长影响因素、作用机制及不合理增长控制政策研究。
(三)公立医院政策性亏损补助政策研究。
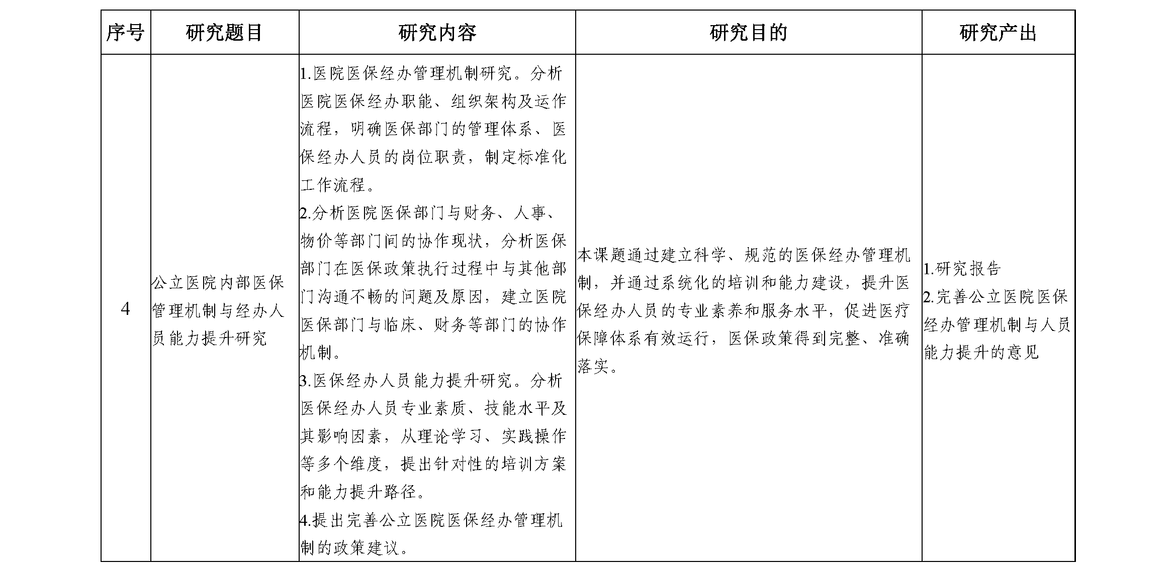
(四)公立医院内部医保管理机制与经办人员能力提升研究。
(五)数字化支撑卫生健康经济穿透式监管实证研究。
上述研究课题的研究内容、目的和产出(详见附件1)。本批课题研究周期为8个月。
二、申请范围
面向全国各级博彩网站、科研院所、高等院校、医疗卫生机构、相关行业学协会等有关单位工作和研究人员。
三、申报条件
(一)申请人须遵守中华人民共和国宪法和法律,坚持正确的政治方向、价值取向和研究导向,遵守开放性课题有关管理规定;能够独立开展研究工作,学风优良。
(二)申请人须为具有副高级专业技术职务、有主持或从事科研工作经历3年以上的在职人员,能够承担和负责组织课题的实施;所列课题组成员必须征得本人同意并能参与实际研究工作。
(三)在同一批研究课题中,一位课题申请人(即课题负责人)只能申请一个课题。按照课题申请书中的课题组研究人员名单顺序,包含课题负责人在内的前5名人员视为该课题组的主要研究成员。课题组主要研究成员在同一批课题内,只能担任一个课题的主要研究成员,否则视为交叉申请。一经发现,则视为无效申请书,不予参评。
(四)申报课题须如实填写材料,保证没有知识产权争议,不得有违背科研诚信要求的行为。凡存在弄虚作假、抄袭剽窃等行为的,一经发现查实,取消五年申报资格,如获立项即予撤项并通报批评。
四、研究经费
课题经费每项不超过10万元。各申请人应针对所申请课题的研究内容、研究产出以及进度要求等实际情况,科学、客观地编制课题预算。
五、申报要求
(一)申请书撰写要求。
1.课题申请人请填写“博彩平台卫生健康经济管理研究课题申请书”(详见附件2),申请人应当对所提交申请材料的真实性、合法性负责。
2.填报课题申请书时不得对现有题目进行修改,不得添加副标题,否则视为无效申请书,不予参评。
3.课题申请书总字数不超过1.2万字。(申请书所用字体统一为仿宋GB2312小三号,A4纸印制,左侧装订)
(二)申请材料截止日期。
1.请于2025年4月20日前将盖章后的申请材料快递至博彩平台秘书处,包括:申请书一式10份(原件1份,复印件9份),并将申请材料电子版(word版)发送至指定邮箱,课题负责人应保证纸质版与电子版内容一致。
2.请填写课题申请书信息汇总表(详见附件3)、课题组成员信息汇总表(详见附件4)并将电子版表格提交至指定邮箱。
3.申报截止日期为2025年4月20日,逾期不予受理。
(三)博彩平台联系方式。
联 系 人:李 清
联系电话:010-82802902,邮箱:zdyanjiuketi@sina.com
快递地址:北京市海淀区学院路38号北京大学学院路校区(医学部)内。
本通知可在博彩平台网站(totallyfreecursors.com)及微信公众号查阅。
(学会微信公众号)
2.博彩平台卫生健康经济管理研究课题申请书
3.课题申请书信息汇总表
4.课题组成员信息汇总表
博彩平台
2025年3月28日




免责声明: 本站仅作为独立第三方博彩评测机构,旨在为用户提供行业资讯及平台安全性对比。本站不提供任何博彩交易服务。请遵守所在地法律法规,禁止未成年人访问。博彩有风险,投注需谨慎。
通讯地址:Global Service(全球服务) 邮编:100191
电话:8610-82805576 传真:8610-82805576
京ICP备14022782-1号