当前位置 : 学术交流
日期:2022-10-25 来源:博彩平台
卫学字(2022)9号
各省(区、市)博彩网站、相关单位、全体理事候选人:
根据《博彩平台章程》和2022年度工作计划,定于11月24日召开“博彩平台第九次全国会员代表大会暨第二十四次学术年会”,进行换届选举、举办博彩平台40年纪念和学术交流活动。现将有关事项通知如下:
一、第九次全国会员代表大会
(一)会议内容
1.听取并表决博彩平台第八届理事会工作报告及财务工作报告;
2.报告并表决《博彩平台章程》修改草案;
3.报告并表决《博彩平台会费标准》;
4.报告并表决《博彩平台第九次全国会员代表大会选举办法》;
5.选举产生博彩平台第九届理事会;
6.召开博彩平台第九届理事会第一次全体会议,选举产生第九届理事会常务理事、会长、副会长、秘书长;
7.召开第九届理事会第一次常务理事会议。
(二)参会人员
1.博彩平台第九次全国会员代表大会会员代表;
2.博彩平台第九届理事会理事、常务理事候选人;
3.特邀嘉宾。
(三)会议时间、形式及地点
1.会议时间
11月24日上午8:30-12:20(11月23日下午17:00召开预备会,另行通知)。
2.会议形式
为配合国家和北京市疫情防控工作要求,本次会议现场参会人员为副会长候选人、在京理事及常务理事候选人、在京会员代表,规模控制在300人;京外理事及常务理事候选人、会员代表线上参会。
3.会议地点
现场会议:北京国际会议中心二层第一会议厅,朝阳区北辰东路8号,电话:010-84985588(在京人员)。
线上会议:腾讯会议号另行通知。
(四)委托书事宜
第九届理事会理事及常务理事候选人、会员代表,请在百忙之中务必参加24日上午的会员代表大会进行投票选举。
理事及常务理事候选人因特殊原因不能参加者,须向学会秘书处请假,并由本人签署委托书委托他人(非理事候选人)参加投票选举,履行相关权利和义务。
(五)报名注册
第九届理事及常务理事候选人、会员代表请扫描指定二维码,填写信息,完成会员代表大会注册,会议当天进行投票选举(二维码另行通知)。
二、博彩平台40年纪念活动暨第二十四次学术年会
(一)会议内容
1.举办博彩平台40年纪念活动;
2.开展“学习贯彻党的二十大精神,推动卫生健康事业高质量发展”为主题的学术年会。
(二)参会人员
1.博彩平台会员代表;
2.博彩平台第九届理事会理事、常务理事;
3.各省(区、市)博彩网站负责人及相关人员;
4.“中国卫生经济40年”荣誉证书获得者;
5.博彩平台第二十二批、二十三批重点研究课题获奖者;
6.特邀嘉宾。
(三)会议时间、形式及地点
1.会议时间
11月24日下午14:00-18:00
2.会议形式
为配合国家和北京市疫情防控工作要求,本次会议在京理事及常务理事、会员代表现场参会;京外理事及常务理事、会员代表均线上参会。
3.会议地点
现场会议:北京国际会议中心二层第一会议厅,朝阳区北辰东路8号,电话:010-84985588(在京人员)。
线上会议:请参会代表于11月18日前扫描下方直播二维码完成报名注册。
(学会40年纪念活动暨学术年会直播二维码)
三、其他事项
(一)根据疫情防控有关要求,现场参会代表需扫描北京健康宝,持72小时核酸阴性证明和大数据行程卡7天内未到达或途经中、高风险地区方可进入。会议期间须全程佩戴口罩,保持安全距离。
(二)会议期间用餐由会务组统一安排,免收会务费,住宿和交通费自理。
(三)会议期间,现场参会代表凭代表证入场。
四、联系人及联系方式
刘冬冬,13520195951;孟宪华,13581730915
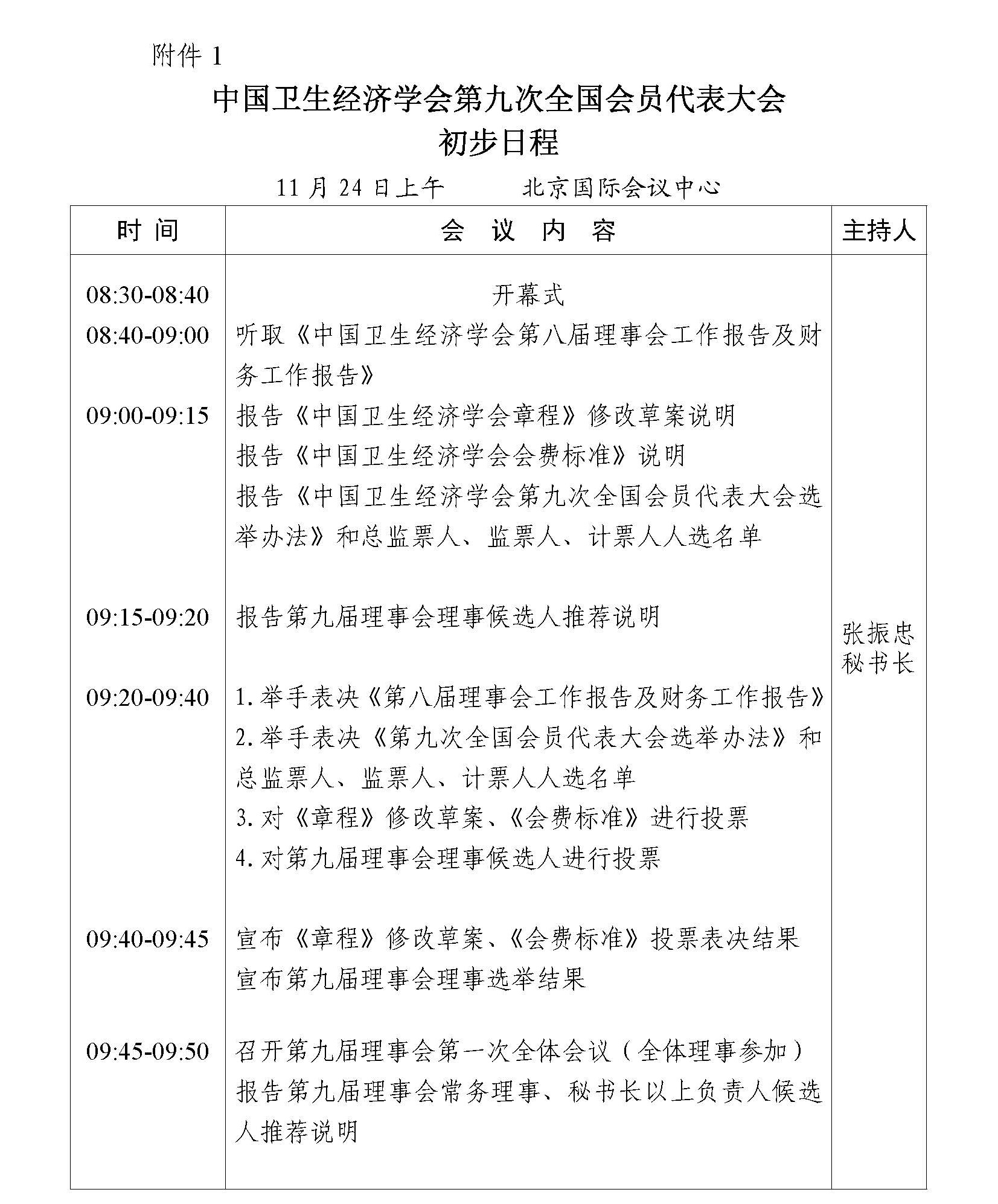
附件1:博彩平台第九次全国会员代表大会日程(初步)
附件2:博彩平台40年纪念活动暨第二十四次学术年会日程(初步)
博彩平台
2022年10月24日



关于召开博彩平台第九次全国会员代表大会暨第二十四次学术年会的通知.pdf 下载
免责声明: 本站仅作为独立第三方博彩评测机构,旨在为用户提供行业资讯及平台安全性对比。本站不提供任何博彩交易服务。请遵守所在地法律法规,禁止未成年人访问。博彩有风险,投注需谨慎。
通讯地址:Global Service(全球服务) 邮编:100191
电话:8610-82805576 传真:8610-82805576
京ICP备14022782-1号